医疗卫生:上海市中西医结合旗舰医院建设名单公布

文/剑鱼标讯
2022-11-09
1
文章摘要:上海市中西医结合旗舰医院建设名单公布,附评价指标体系,详见正文内容。
根据国务院办公厅《关于加快中医药特色发展的若干政策措施》和《上海市国家中医药综合改革示范区建设方案》等要求,为完善中西医结合制度,创新中西医结合医疗模式,本市积极支持综合医院开展中西医协同旗舰医院建设,并纳入《上海市进一步加快中医药传承创新发展三年行动计划(2021年-2023年)》项目建设。

经项目征集和专家评议,上海交通大学医学院附属瑞金医院等六家单位列为中西医结合旗舰医院建设单位,现将立项名单(见附件1)予以公布。

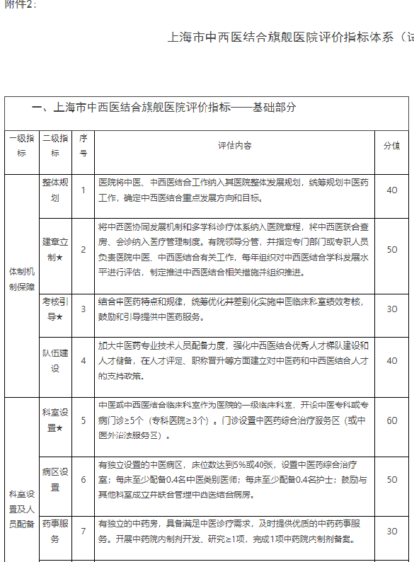
为高质量建设好中西医结合旗舰医院,经广泛征求意见,我委制定了《上海市中西医结合旗舰医院评价指标体系(试行)》(以下简称《指标体系》,见附件2)。

各建设单位要根据《指标体系》和项目建设任务书,切实加强项目建设,严格过程管理,遵守财务规定,确保取得预期成效,做到中西医结合工作有机制、有团队、有措施、有成效,进一步发挥旗舰医院在中西医结合体制机制创新、重大疑难疾病联合诊疗、人才队伍培养、科研平台建设与成果转化等领域的引领和辐射作用。

特此通知。

附件:

1.上海市中西医结合旗舰医院项目建设单位名单

2.上海市中西医结合旗舰医院评价指标体系(试行)

上海市卫生健康委员会         上海市中医药管理局

2022年10月9日

上海市中西医结合旗舰医院项目建设单位名单

上海市中西医结合旗舰医院评价指标体系

上海市中西医结合旗舰医院评价指标体系



关于械企服


械企服隶属于著名招投标大数据服务平台剑鱼标讯,为旗下医械通产品专属公众号。

医械通是专为医械企业量身定制的数字化服务平台,拥有专业的数据采集解析、整合处理能力,基于医械市场5大数据库可实现各类医械产业上下游数据精准覆盖。